水平评价 注册系统 会员管理 院长推荐 网路店铺
店铺二维码
联系方式
公益咨询 最新文章 名言金句 政策法规
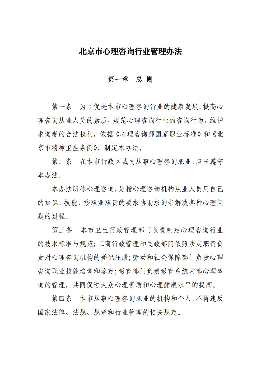
关于印发《北京市心理咨询行业管理办法》的通知
发布时间:2025-07-11 10:40:57 阅读量:473

关于印发《北京市心理咨询行业管理办法》的通知_01.jpg关于印发《北京市心理咨询行业管理办法》的通知_03.jpg关于印发《北京市心理咨询行业管理办法》的通知_02.jpg关于印发《北京市心理咨询行业管理办法》的通知_04.jpg关于印发《北京市心理咨询行业管理办法》的通知_05.jpg关于印发《北京市心理咨询行业管理办法》的通知_06.jpg关于印发《北京市心理咨询行业管理办法》的通知_07.jpg